BIZU DIDÁTICO Aprovando sem complicações

  • Ir para o conteúdo
  • Ir para navegação principal e entrada

Busca de navegação

Navegação

Busca

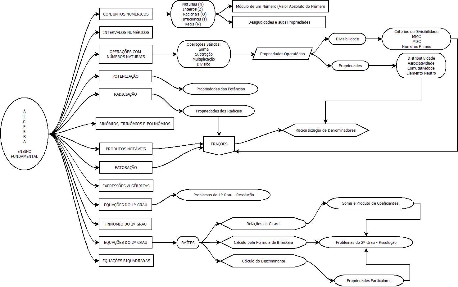
Você está aqui: Home Sala de Matemática Cronograma de Álgebra

Menu Principal

  • Página inicial
  • Nossos Professores
  • Sala de Matemática
    • Cronograma de Álgebra
  • Página de Cadastro
  • Fale com o Prof. Claudio
  • Web-Aulas gravadas

 Retornar

Fornecido por Joomla!®